返回首页
联系我们
中文
/
English
产品展示
解决方案
关于楷程
新闻中心
人才招聘
产品展示
智能驾驶系统
工业控制
智能LED照明
医疗
通信
智能驾驶系统
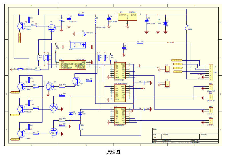
倒车雷达,即“倒车防撞雷达”,也叫“泊车辅助装置”,主要由超声波传感器、控制器和显示器等部分组成。
功能说明:通过对汽车转向的检测来实现对摄像头的切换和采集。并将图像通过液晶显示器显示,提高泊车的效率和安全性。
应用模块:AD,PWM,EEPROM等。
应用方案应用主控IC:
EN8F677
EN8F676
热点新闻
| 电子变革,半导体将迎来巨大改变
点击查看